+38 044 293 36 20
Головна
Про нас
Історія підприємства
Керівництво
Структура підприємства
Вакансії
Новини
Звіти / Прозорість
Фінансова звітність
Нормативна база
Державні закупівлі
Протидія Корупції
Послуги і Експлуатація
Використання інфраструктури підприємства
Дозвільна документація
Послуги лабораторії
Оренда спецавтотранспорту
Робота та послуги
Передача в експлуатацію
Графік режиму роботи мереж
Контакти
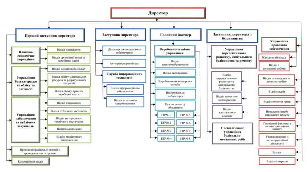
Структура підприємства
Структура підприємства
Accessibility Toolbar
close
Toggle the visibility of the Accessibility Toolbar
keyboard
Keyboard Navigation
visibility_off
Disable Animations
nights_stay
Contrast
format_size
Increase Text
text_fields
Decrease Text
font_download
Readable Font
title
Mark Titles
link
Highlight Links & Buttons